
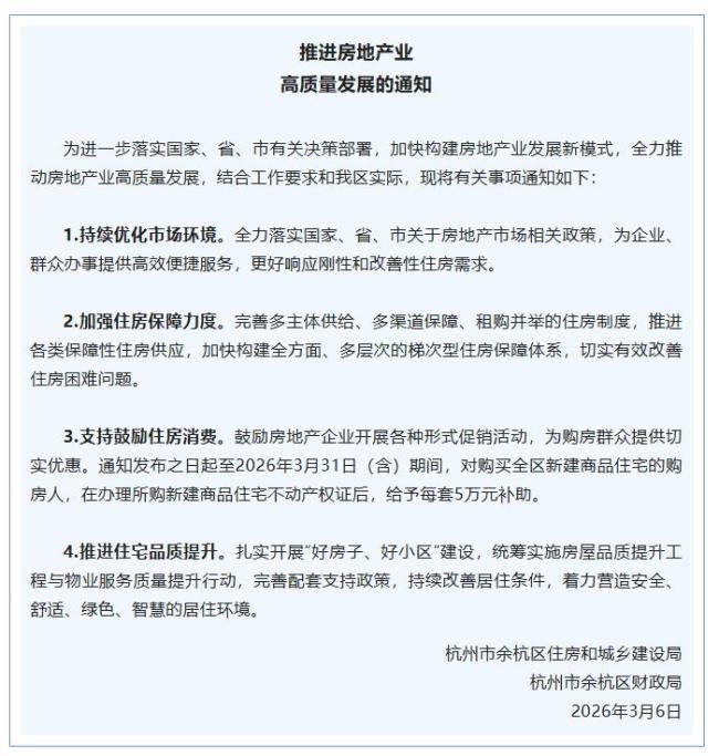
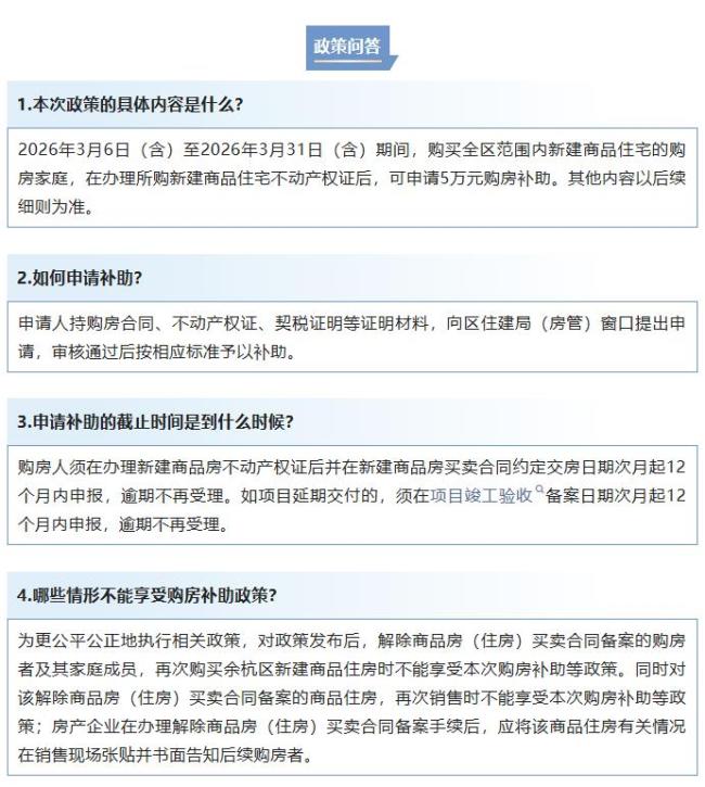
近日,杭州多个区域发布了购房与消费券相结合的补贴活动10倍杠杆平台,旨在促进新建商品房销售。这些补贴涵盖了住宅和非住宅项目(如商铺、写字楼等)。

在临安区,从2026年3月15日至6月30日,购买参与限时购房补贴活动的新建商品房项目住宅并在规定时间内完成网签的购房者可获得每套10万元的购房补贴,限定名额为200个。此外,针对团购也有相应补贴政策,在同一期间内,若机关、企事业单位或村集体组织员工、村民在区内团购3套及以上新房,则每位购房者分别可获2万至3万元不等的额外补贴,总计不超过100个名额。

临平区方面,凡是在2026年3月11日至3月31日期间购买指定新建商品住宅的个人买家,每套将获得价值10万元的消费券,可用于同年5月至6月间的消费。对于共同购买一套房产的情况,需指定一名代表作为补贴对象。

拱墅区则对2026年初前三个月内购买该区域内新建非住宅物业的买家提供房屋总价1.5%的现金返还。申请此优惠需在取得不动产权证后的一年内提出,并提交相关证明文件。延迟交付项目的申请期限自竣工验收备案日起计算。

萧山区除特定区域外,大部分新开发住宅均可参加三档不同金额的消费券发放计划,根据所在街道不同而有所差异。此外,还鼓励各团体组织青年职工进行团购以获取更多折扣。

钱塘区则针对符合条件的购房者推出两种类型的消费券奖励方案:一种是面向在该区工作的人员,每人最高可领取10万元;另一种则是面向其他购房者,每户可得7.5万元。同时还有汽车消费券可供选择,两者可以叠加使用。

10倍杠杆平台
途乐证券提示:文章来自网络,不代表本站观点。